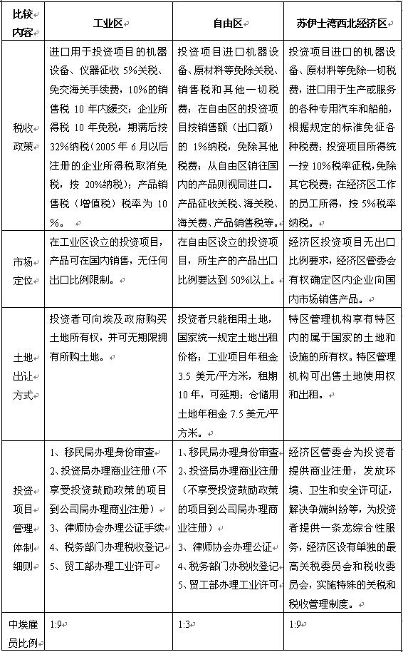
埃及各投资区域的政策比较(摘要)
在埃及,投资者在不同的区域设立投资项目享受不同的优惠政策。这些投资区域主要分为三类:即工业区(包括新城区)、自由区、苏伊士湾西北经济区。1997年埃颁布了投资鼓励法(即“8号投资法”),对在工业区和自由区内的投资项目所享受的优惠政策做出了规定;2002年6月埃苏伊士湾西北经济区法(即“83号法”),对在苏伊士湾西北经济区内的投资项目所享受的优惠政策做出了规定。项目注册时,注册的地域不同,依据的法律也不一样,由此决定了所享受的优惠政策也不同。
三种不同投资区域的政策比较一览表

